電子回覧板

バナー
バナー

[自治会役員一同より]

●今年も、早いもので残りわずかとなりました。今年一年、自治会員の皆様には自治会活動にご理解とご協力を頂き厚くお礼申しあげます。

良い年末年始をお過ごしていただけますよう、お祈り申し上げます。来年もまた、自治会活動にご協力のほどよろしくお願い申し上げます。

[松寿会関係]

●11月28日(金)に、長府小学校1年生対象に、竹とんぼ・コマ回し・竹馬・折り紙等の昔の遊びを指導しながら一緒に遊びました。

子供達は全ての遊びが初めてで、お年寄りの指導を受け楽しく遊んでいました。手伝いをされた方、寒い中大変ご苦労さんでした。

●門松作り準備及び設置

・12月7日(日)門松竹切り・・・長府小PTA・松寿会・長成中生徒等多くの方が参加し、大門松・ミニ門松用の竹切を行いました。

・12月14日(日)門松枠作り

・12月18日(木)ミニ門松作り・・・長府小三年生対象に、松寿会の皆様が指導を行いミニ門松を作りました。

・12月19日(金)大門松作り設置(中町公会堂・東公民館・長府小学校・長成中学校・北町公会堂)

大門松作り設置日は、朝から天候に恵まれ温かく作業もやりやすかったと思います。

長府小学校では設置時、中休み時間でしたので、多くの子供達が見に来ていました。

また、長府小学校でのミニ門松作りの様子が、夕方NHK山口放送のニュースに出ておりました。

松寿会の皆さま、準備から設置まで大変ご苦労さんでした。

[ふれあいサロン関係]

●2026年1月19日(月曜日)10:00より、中町公会堂にて新年お茶会を開催します。

琴の演奏も有りますので、時間のある方は参加をしてはどうでしょうか。

バナー


新年お茶会御案内

          ポスター


新春の集い2026

前頁と同じイベントです

          バナー


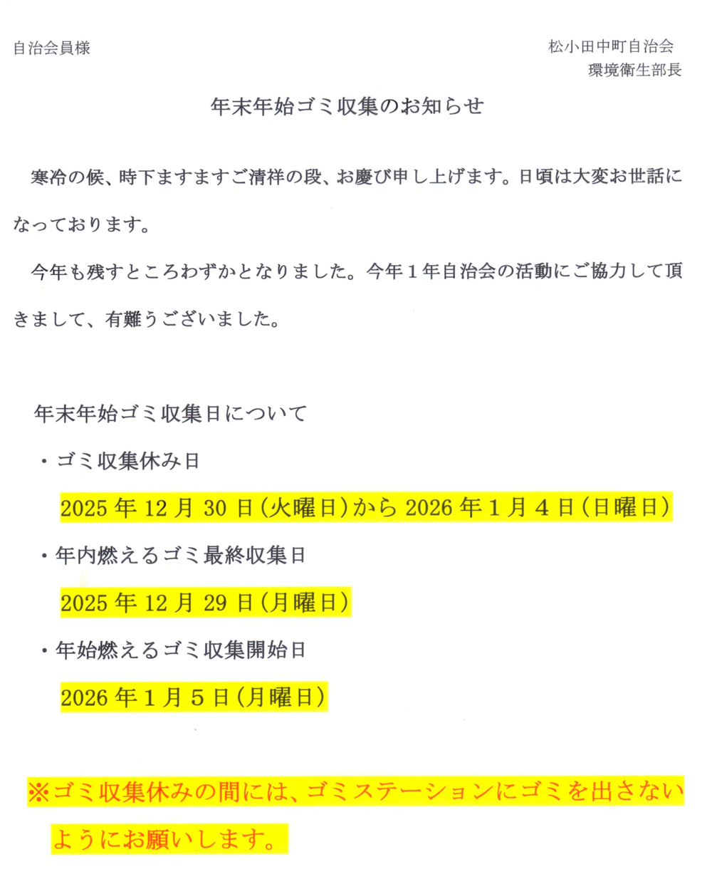
年末年始ゴミ収集のお知らせ

          文書


長府東公民館だより

ポスター ポスター


長府駅前交番だより(四王司山)

ポスター


消防ニュース

ポスター ポスター


長府東地区どんど焼き

ポスター ポスター


うそ電話詐欺被害防止講演会

ポスター


確定申告 自宅からe-Tax

ポスター ポスター


電気工事のお知らせ

ポスター


忌宮神社

ポスター ポスター